智慧家庭產品認證

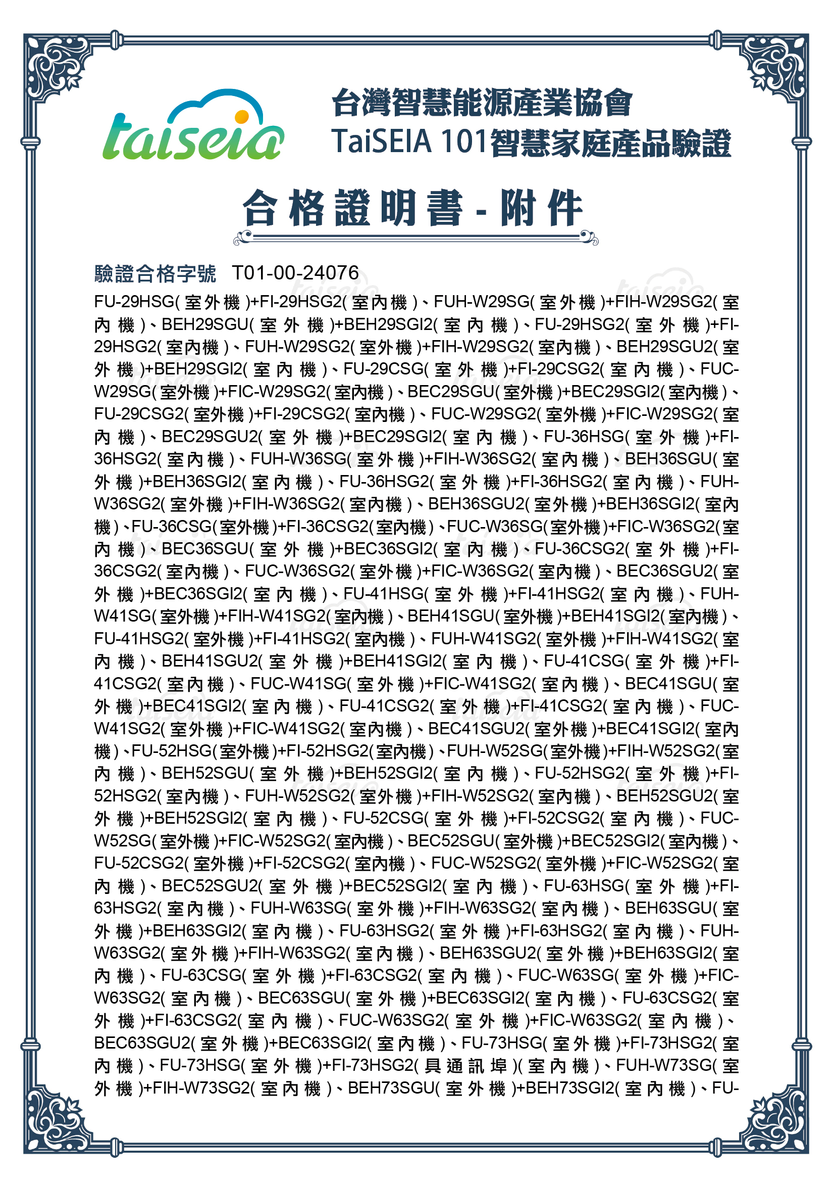
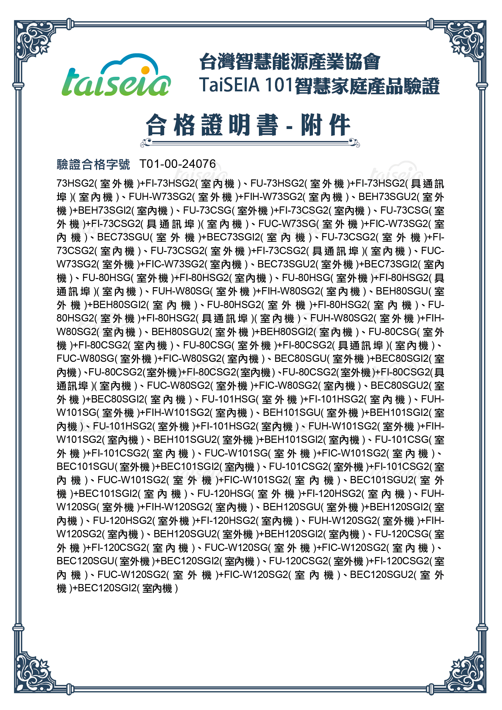
驗證合格字號
T01-00-24076 
有效期限
117年02月13日 
公司名稱
冰點(Bd) 
產品廠牌
冰點(Bd) 
產品名稱
分離式空氣調節器 
智慧家庭產品類型
智慧家電-冷氣機 
檢測執行機構
財團法人台灣商品檢測驗證中心 
檢測報告編號
24-11-CAV-005-01 
檢測報告核發日期
113年12月12日 
轉接線
其它:專用線材:PHR-5 轉USB 
供應家庭網路轉接器之電源規格
電壓:DCV 5 V
電流:DCA 500 mA
最大可供應電流: DCA 500 mA
 
特殊測試參數
 
產品型號
FU-29HSG(室外機)+FI-29HSG2(室內機)、FUH-W29SG(室外機)+FIH-W29SG2(室內機)、BEH29SGU(室外機)+BEH29SGI2(室內機)、FU-29HSG2(室外機)+FI-29HSG2(室內機)、FUH-W29SG2(室外機)+FIH-W29SG2(室內機)、BEH29SGU2(室外機)+BEH29SGI2(室內機)、FU-29CSG(室外機)+FI-29CSG2(室內機)、FUC-W29SG(室外機)+FIC-W29SG2(室內機)、BEC29SGU(室外機)+BEC29SGI2(室內機)、FU-29CSG2(室外機)+FI-29CSG2(室內機)、FUC-W29SG2(室外機)+FIC-W29SG2(室內機)、BEC29SGU2(室外機)+BEC29SGI2(室內機)、FU-36HSG(室外機)+FI-36HSG2(室內機)、FUH-W36SG(室外機)+FIH-W36SG2(室內機)、BEH36SGU(室外機)+BEH36SGI2(室內機)、FU-36HSG2(室外機)+FI-36HSG2(室內機)、FUH-W36SG2(室外機)+FIH-W36SG2(室內機)、BEH36SGU2(室外機)+BEH36SGI2(室內機)、FU-36CSG(室外機)+FI-36CSG2(室內機)、FUC-W36SG(室外機)+FIC-W36SG2(室內機)、BEC36SGU(室外機)+BEC36SGI2(室內機)、FU-36CSG2(室外機)+FI-36CSG2(室內機)、FUC-W36SG2(室外機)+FIC-W36SG2(室內機)、BEC36SGU2(室外機)+BEC36SGI2(室內機)、FU-41HSG(室外機)+FI-41HSG2(室內機)、FUH-W41SG(室外機)+FIH-W41SG2(室內機)、BEH41SGU(室外機)+BEH41SGI2(室內機)、FU-41HSG2(室外機)+FI-41HSG2(室內機)、FUH-W41SG2(室外機)+FIH-W41SG2(室內機)、BEH41SGU2(室外機)+BEH41SGI2(室內機)、FU-41CSG(室外機)+FI-41CSG2(室內機)、FUC-W41SG(室外機)+FIC-W41SG2(室內機)、BEC41SGU(室外機)+BEC41SGI2(室內機)、FU-41CSG2(室外機)+FI-41CSG2(室內機)、FUC-W41SG2(室外機)+FIC-W41SG2(室內機)、BEC41SGU2(室外機)+BEC41SGI2(室內機)、FU-52HSG(室外機)+FI-52HSG2(室內機)、FUH-W52SG(室外機)+FIH-W52SG2(室內機)、BEH52SGU(室外機)+BEH52SGI2(室內機)、FU-52HSG2(室外機)+FI-52HSG2(室內機)、FUH-W52SG2(室外機)+FIH-W52SG2(室內機)、BEH52SGU2(室外機)+BEH52SGI2(室內機)、FU-52CSG(室外機)+FI-52CSG2(室內機)、FUC-W52SG(室外機)+FIC-W52SG2(室內機)、BEC52SGU(室外機)+BEC52SGI2(室內機)、FU-52CSG2(室外機)+FI-52CSG2(室內機)、FUC-W52SG2(室外機)+FIC-W52SG2(室內機)、BEC52SGU2(室外機)+BEC52SGI2(室內機)、FU-63HSG(室外機)+FI-63HSG2(室內機)、FUH-W63SG(室外機)+FIH-W63SG2(室內機)、BEH63SGU(室外機)+BEH63SGI2(室內機)、FU-63HSG2(室外機)+FI-63HSG2(室內機)、FUH-W63SG2(室外機)+FIH-W63SG2(室內機)、BEH63SGU2(室外機)+BEH63SGI2(室內機)、FU-63CSG(室外機)+FI-63CSG2(室內機)、FUC-W63SG(室外機)+FIC-W63SG2(室內機)、BEC63SGU(室外機)+BEC63SGI2(室內機)、FU-63CSG2(室外機)+FI-63CSG2(室內機)、FUC-W63SG2(室外機)+FIC-W63SG2(室內機)、BEC63SGU2(室外機)+BEC63SGI2(室內機)、FU-73HSG(室外機)+FI-73HSG2(室內機)、FU-73HSG(室外機)+FI-73HSG2(具通訊埠)(室內機)、FUH-W73SG(室外機)+FIH-W73SG2(室內機)、BEH73SGU(室外機)+BEH73SGI2(室內機)、FU-73HSG2(室外機)+FI-73HSG2(室內機)、FU-73HSG2(室外機)+FI-73HSG2(具通訊埠)(室內機)、FUH-W73SG2(室外機)+FIH-W73SG2(室內機)、BEH73SGU2(室外機)+BEH73SGI2(室內機)、FU-73CSG(室外機)+FI-73CSG2(室內機)、FU-73CSG(室外機)+FI-73CSG2(具通訊埠)(室內機)、FUC-W73SG(室外機)+FIC-W73SG2(室內機)、BEC73SGU(室外機)+BEC73SGI2(室內機)、FU-73CSG2(室外機)+FI-73CSG2(室內機)、FU-73CSG2(室外機)+FI-73CSG2(具通訊埠)(室內機)、FUC-W73SG2(室外機)+FIC-W73SG2(室內機)、BEC73SGU2(室外機)+BEC73SGI2(室內機)、FU-80HSG(室外機)+FI-80HSG2(室內機)、FU-80HSG(室外機)+FI-80HSG2(具通訊埠)(室內機)、FUH-W80SG(室外機)+FIH-W80SG2(室內機)、BEH80SGU(室外機)+BEH80SGI2(室內機)、FU-80HSG2(室外機)+FI-80HSG2(室內機)、FU-80HSG2(室外機)+FI-80HSG2(具通訊埠)(室內機)、FUH-W80SG2(室外機)+FIH-W80SG2(室內機)、BEH80SGU2(室外機)+BEH80SGI2(室內機)、FU-80CSG(室外機)+FI-80CSG2(室內機)、FU-80CSG(室外機)+FI-80CSG2(具通訊埠)(室內機)、FUC-W80SG(室外機)+FIC-W80SG2(室內機)、BEC80SGU(室外機)+BEC80SGI2(室內機)、FU-80CSG2(室外機)+FI-80CSG2(室內機)、FU-80CSG2(室外機)+FI-80CSG2(具通訊埠)(室內機)、FUC-W80SG2(室外機)+FIC-W80SG2(室內機)、BEC80SGU2(室外機)+BEC80SGI2(室內機)、FU-101HSG(室外機)+FI-101HSG2(室內機)、FUH-W101SG(室外機)+FIH-W101SG2(室內機)、BEH101SGU(室外機)+BEH101SGI2(室內機)、FU-101HSG2(室外機)+FI-101HSG2(室內機)、FUH-W101SG2(室外機)+FIH-W101SG2(室內機)、BEH101SGU2(室外機)+BEH101SGI2(室內機)、FU-101CSG(室外機)+FI-101CSG2(室內機)、FUC-W101SG(室外機)+FIC-W101SG2(室內機)、BEC101SGU(室外機)+BEC101SGI2(室內機)、FU-101CSG2(室外機)+FI-101CSG2(室內機)、FUC-W101SG2(室外機)+FIC-W101SG2(室內機)、BEC101SGU2(室外機)+BEC101SGI2(室內機)、FU-120HSG(室外機)+FI-120HSG2(室內機)、FUH-W120SG(室外機)+FIH-W120SG2(室內機)、BEH120SGU(室外機)+BEH120SGI2(室內機)、FU-120HSG2(室外機)+FI-120HSG2(室內機)、FUH-W120SG2(室外機)+FIH-W120SG2(室內機)、BEH120SGU2(室外機)+BEH120SGI2(室內機)、FU-120CSG(室外機)+FI-120CSG2(室內機)、FUC-W120SG(室外機)+FIC-W120SG2(室內機)、BEC120SGU(室外機)+BEC120SGI2(室內機)、FU-120CSG2(室外機)+FI-120CSG2(室內機)、FUC-W120SG2(室外機)+FIC-W120SG2(室內機)、BEC120SGU2(室外機)+BEC120SGI2(室內機)